
澜沧古茶IC资料图
港股即将迎来“普洱茶第一股”。
11月7日,综合性茶企普洱澜沧古茶股份有限公司(下称“澜沧古茶”)于香港联交所官网披露聆讯后资料集,这意味着澜沧古茶已经成功通过聆讯,内地茶企第一股即将诞生。
值得注意的是,澜沧古茶上市之路一波三折。澜沧古茶曾于2020年6月提交了股份在深圳证券交易所上市的申请,试图冲击A股“茶叶第一股”,但在2021年6月,也就是上会前夕撤回了A股IPO申请。去年5月,澜沧古茶转战港交所,其递交的招股书于同年11月失效;今年2月21日,澜沧古茶再度递交招股书,最终闯关成功。
据招股书中弗若斯特沙利文报告,按2021年普洱茶产品产生的收益计算,澜沧古茶排名第二,市占率为2.8%,而业内市占率最高者为云南大益茶业集团旗下的大益茶,占据了12.9%的份额。不过云南大益茶业集团尚未上市。
值得注意的是,澜沧古茶盈利能力逐年下滑,2020年至2022年以及2023年前6个月,澜沧古茶的毛利率分别为70.4%、65.9%、65.9%及60.3%。
去年营收净利双双下滑
2020年至2022年,澜沧古茶分别录得营业收入约为4.05亿元、5.59亿元、4.63亿元;净利润1.23亿元、1.29亿元、7050万元。

2022年,受全球公共卫生事件影响,过去一年,澜沧古茶的营收同比下滑约17%。澜沧古茶表示,公司的整体扩展计划已被拖慢,进展受阻,在线下销售网络扩展方面已采取更审慎的态度。与2021年底相比,2022年底,澜沧古茶的自营门店减少2家至24家,经销商营运的门店则减少了23家至508家。
今年上半年经营恢复正常后,澜沧古茶已发展557家线下门店,相比去年末的528家增加了29家。2023年前6个月,澜沧古茶业绩同比微涨1.7%,收入达2.32亿元;净利润为2360万元,同比下降22.4%。
从产品线来看,澜沧古茶开发和建构了1966及茶妈妈两条产品线,并于2022年7月推出新产品线岩冷。其中,1966产品线是澜沧古茶的拳头产品,该产品线的收入从2020年的2.991亿元增至2021年的4.139亿元,但在2022年收入回落至3.014亿元;2023年前6个月,同比出现下滑,收入从去年同期的1.660亿元降至1.552亿元。

不同产品线贡献收入情况
以2023年前6个月收入为基准,1966产品线为澜沧古茶贡献了66.9%的收入,茶妈妈产品线的收入则占到30.1%,包括茶器、沏茶用具销售和茶室服务在内的收入约占3.0%。
从盈利能力看,2020年至2022年以及2023年前6个月,澜沧古茶的毛利率分别为70.4%、65.9%、65.9%及60.3%。对于毛利率下滑,澜沧古茶解释称,主要是由于2021年推出的普洱生茶产品较多,这类产品的利润率普遍低于普洱熟茶产品。

澜沧古茶近三年毛利率逐年下滑
“发酵会增加普洱茶产品的价值,使普洱熟茶产品的毛利率普遍较高。因此,若我们推出更多普洱熟茶产品,我们在该年的整体毛利率将会较高。”澜沧古茶说道。
存货高企
值得一提的是,澜沧古茶的存货余额较高。澜沧古茶坦言,可能会对公司的经营业绩、财务状况及现金流量造成重大不利影响。2020年至2022年以及2023年前6个月,澜沧古茶的存货分别约为4.70亿元、6.36亿元、7.84亿元及8.35亿元,存货周转天数分别为1345日、1061日、1641日、1588日。从存货构成来看,截至2023年6月30日,原材料毛茶的存货约占20.7%,在制品存货占近33.6%,制成品存货约占45.9%。
由于澜沧古茶在制成品出售给直营客户、经销商并且采购价取得结算前,无法收回在生产过程中为毛茶和包装材料垫付的现金,因此,较高的存货水平及存货周转天数使得澜沧古茶需要大量的营运资金。澜沧古茶称,如果公司的存货水平在未来大幅上升,可能会对其财务状况及现金流量造成重大不利影响。
对于高库存问题,澜沧古茶解释称,“根据弗若斯特沙利文报告,只要储存得当,毛茶及在制茶叶可以保存数十年。我们的存货水平于往绩期间持续上升,因为我们的业务营运不断增长,加上管理层对未来增长感到乐观。”

此次谋求上市,澜沧古茶正是为了改善公司的贮存条件与扩张产能。招股书显示,澜沧古茶拟募资用于建立现代化物流及仓储中心,建设新生产车间并改良现有生产车间。此外,澜沧古茶还拟将募集资金投向销售渠道建立、品牌建设及产品影响、茶行业内战略投资与收购商机、升级资讯科技基础设施及加强研发能力,以及用于营运资金和其他一般企业用途。
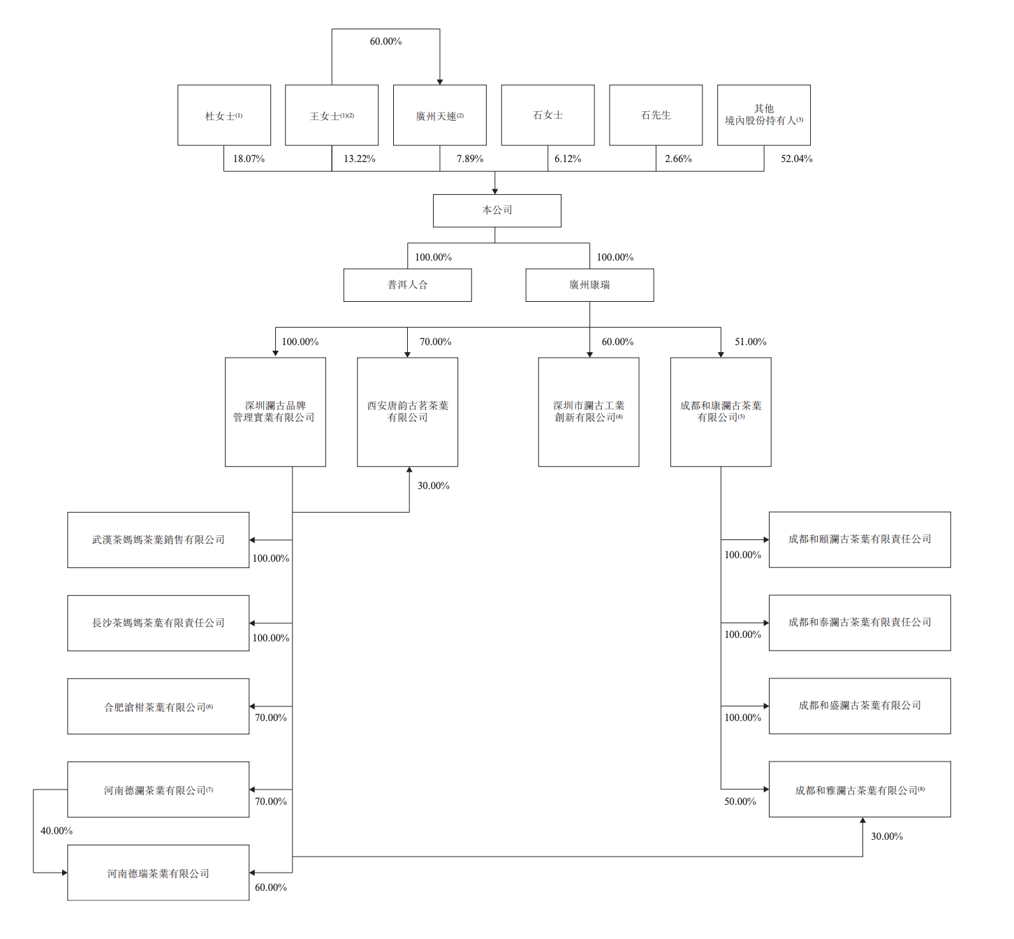
此次IPO前,澜沧古茶创始人兼董事会主席杜春峄和总经理王娟合计控制47.96%的股份,其中,杜春峄直接控股18.07%,杜春峄的丈夫石跃及其女儿石艾灵分别持股2.66%与6.12%,王娟则通过直接、间接方式合计持股21.11%。